求助:LC选频电路Q值偏低
时间:10-02
整理:3721RD
点击:
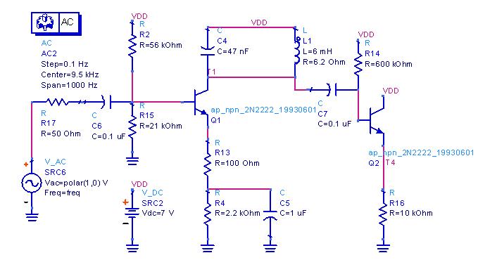
使用ADS仿真:Q值有54,3dB带宽176Hz,增益42dB。
但实际的电路,3dB带宽只有500Hz,增益35dB,谐振频率和仿真一样。
电感是用的9x12的工字电感,电感量6mH,电阻6.4欧姆。
请教各位大侠,为什么仿真比实际的电路带宽差这么多?


下图是:之前用的带有抽头的磁罐,仿真和实际电路和一样,Q值有170)
但实际的电路,3dB带宽只有500Hz,增益35dB,谐振频率和仿真一样。
电感是用的9x12的工字电感,电感量6mH,电阻6.4欧姆。
请教各位大侠,为什么仿真比实际的电路带宽差这么多?


下图是:之前用的带有抽头的磁罐,仿真和实际电路和一样,Q值有170)
仿真使用的电容电感器件参数和实际使用的器件一致么,还有你可以试着进行Layout加器件进行联合仿真,看这样的仿真数据和实际结果差多少,因为还要考虑你板子介质的影响。
