新手,关于运放输出端电阻的问题,求大神帮忙解答
时间:10-02
整理:3721RD
点击:
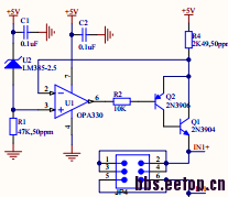
我想问一下,这两个电路中的运放输出端接的电阻作用是什么?作用一样的吗?知道的大神帮忙解答一下


可以说不一样,
左图R2起限流作用,使Q2基极电流最大不超过0.5mA,以免Q2烧坏;
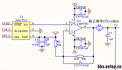
右图R4与C5组成简单RC低通滤波,截至频率3.18kHz;
也可以说一样,都是阻碍电流的作用。
应该可以说完全不一样的,
左图R2是三极管基极限流,
右图R4用于放大器输出电路增加一对零极点,增加大电容负载下电路稳定性。
你说的有理。我还想问一下,下面这个电路的电阻R6是限流还是RC滤波的?
呵呵,我说的也不一定对,互相学习,
我认为下面这个R6与C6也是RC滤波,
如果没猜错的话,U1的6号脚应该是运放输出吧?
是的,6角是输出的。我还想问一下 ,最上面那个图,10K的限流电阻是限0.5mA 还是0.25mA到Q2?我觉得是0.25mA吧
我说的是最大不超过0.5mA,
具体多少要看IN1+的电压,U1,Q1,Q2的参数,以及工作温度等
这个0.5是怎么算出来的,能简单的说一下吗
没有仔细算,你的整个电路最高就5V,5V/10K等于0.5mA,实际这个电阻上的电压是不到5V的,要减去2K电阻上的电压Q2管压降以及运放的管压降才能算出比较准确的电压
厉害。高手
左图中只是限流,右图:增加一个零点,以及使得原来的极点向左移,配合两者,能够增加运放的相位裕度,提高电路稳定性
