关于ADP1613生成正负10V电压不对的问题
时间:10-02
整理:3721RD
点击:
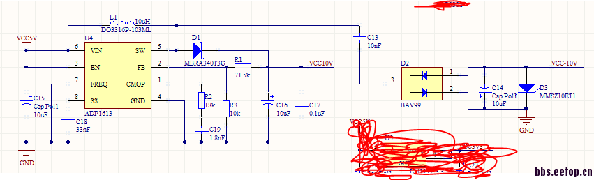
大家好,我按照ADP1613手册上的参考电路绘制了一个生成正负10V的电路,但是在实际测试中发现,生成的正电压能达到9.85V左右,但负的电压只能达到-7.5V。下面分别是我参考的手册上的电路与自己画的电路
红框内是我参考的电路。
下面是我画的电路

这个电路是给DAC7724的VREFL和VREFH供电的。
请问电路里是有什么地方出现问题了吗。
急需解答,谢谢大家的帮助!
