微波EDA网,见证研发工程师的成长!
首页 > 研发问答 > 硬件电路设计 > 硬件电路设计讨论 > 自己在做一个声光控的灯,出现了一些问题求帮助

自己在做一个声光控的灯,出现了一些问题求帮助

时间:10-02 整理:3721RD 点击:


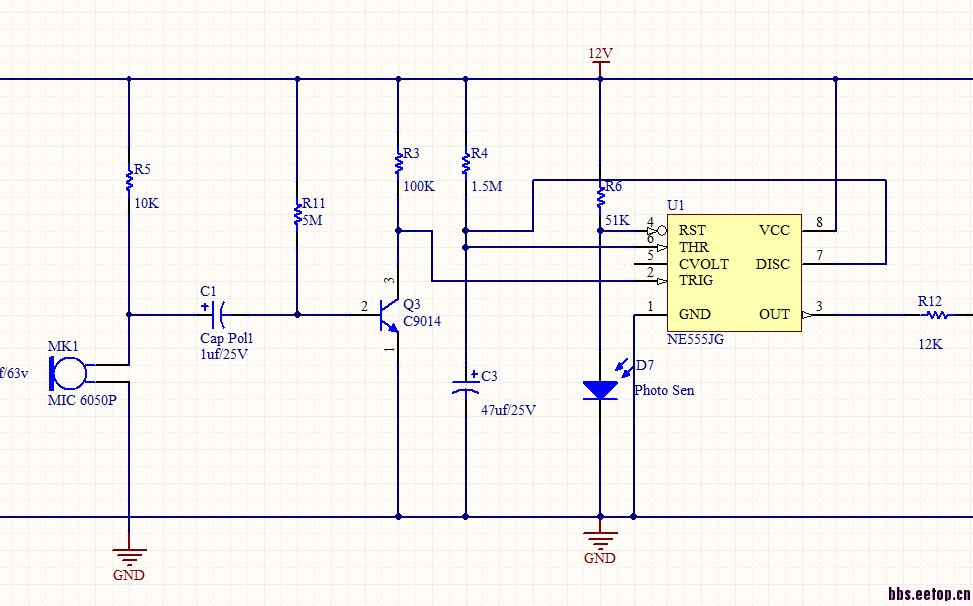
原理如图,上电后555定时器就会被触发,而且c3电容充电始终不能达到vcc的三分之二,经过多次实验在去掉电阻r11后,正常触发和关闭,但是灵敏度有所欠缺。求大神给分析一下原因

Copyright © 2017-2020 微波EDA网 版权所有

网站地图

Top