含输入隔直电容的运放零极点
时间:10-02
整理:3721RD
点击:
最近小弟刚学运放(是应用,不是IC设计),遇到点小问题,来求助下:
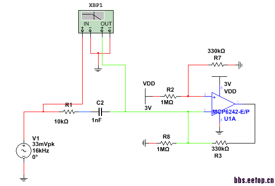
是这样一个电路,如下图(multisim 12),传感器信号是直流和交流信号共存的(例如红外管)。电路就是滤除直流,放大交流,并重新设定直流偏置。

运放在16KHz时,为什么相位发生突变,从负一百多到正一百多突变?这两个相位远离60°,会给系统带来什么情况或问题?
