振荡电路仿真时为何产生振荡波形?
时间:10-02
整理:3721RD
点击:
振荡电路产生振荡信号的起因是接通电源时产生的扰动,存在多频率的信号,逐渐放大、平衡才形成振荡波形。那么在电路仿真软件中搭建振荡电路,为何仿真时也会形成仿真波形?仿真时的过程应该是怎样的?仿真时是否考虑到了接通电源的扰动?
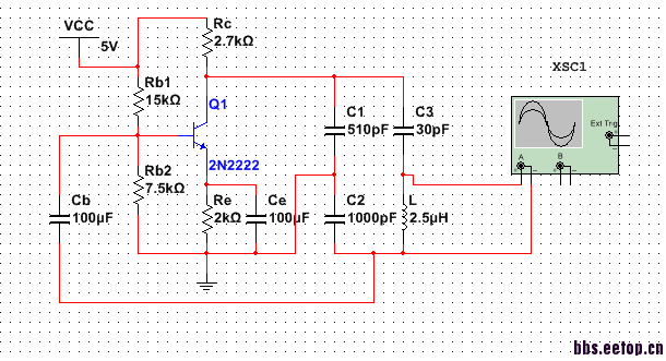
使用的就是这个电路图,用的Multisim
这问题无法解答,得看你采用什么类型的振荡电路.每种拓扑的振荡原理不一样。

使用的就是这个电路图,用的Multisim
