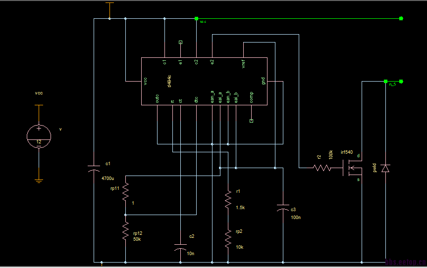
求助大神:tl494电路是否有误
时间:10-02
整理:3721RD
点击:
想在vcc与n_5直接产生40V电压,可是经调试后电压为(红色标记),不知道电路中哪里出了问题,想请教大神dc
time 0
-------------------
c.c1/pm 12
c.c2/pm -0.006207
c.c3/pm 5
freenet1 0.3502
freenet2 4.411
i(v.v1) -0.005874
n_10 3.268
n_165 -0.006207
n_188 5
n_256 5
n_4 4.411
n_5 15.85a
n_89 4.411
n_92 3.758
vcc 12
0 0
time 0
-------------------
c.c1/pm 12
c.c2/pm -0.006207
c.c3/pm 5
freenet1 0.3502
freenet2 4.411
i(v.v1) -0.005874
n_10 3.268
n_165 -0.006207
n_188 5
n_256 5
n_4 4.411
n_5 15.85a
n_89 4.411
n_92 3.758
vcc 12
0 0


