图中两个三极管哪个设计是何用意
时间:10-02
整理:3721RD
点击:
不明白这样设计的用意?
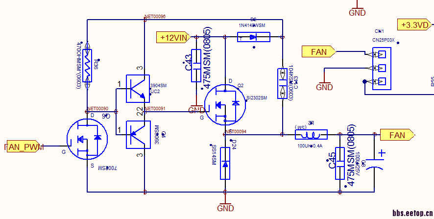
风扇驱动电路

需要主动的驱动Q2的栅极,因为Q2的栅极有电容存在, 所以前级驱动不仅能输出高电平,也必须输出低电平。
还是不明白
这两个三极管是用来驱动Q2的,驱动能力和开关速度都不错,简单而高效,经典驱动电路之一
電壓轉換驅動電路, 降壓topology
前面輸入是pwm信號,經一級放大,然後source follower 電位由低轉高,後面是boot cap driver circuits,最後經LC filter 輸出穩定電壓
两个三极管就像当予是带死区的电压跟随电路,此电路为何要用到BOOT电路呢,本来风扇就是12V的?
学习了
1) 提高Q2的输入阻抗,和快速关断能力。
2) 利用镜像电流特性,保证有一定宽度比的信号通过,改善电机的转动特性,防止电机死锁。
我对立面BOOT电路怎么充电的一直都没看明白?
从(NET0090)-R36-(NET0098)-C113-到(NET0094)是一个反馈回路具有自举(boot)作用,当Q2截止时电感WS储能反向释放能量使(NET0090)点位升高即自举。Q2导通时,电感WS充电储能,FAN线圈释放能量大部分从C45-GND。
很实用
推挽结构
这个是不错的学习机会
路过 我就看看不说话..........
学习了
