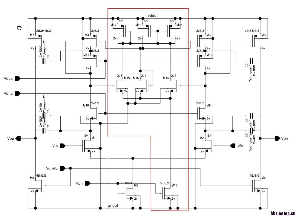
求解释图中二级运放 红线方框内部分的作用
时间:10-02
整理:3721RD
点击:
如题。
如题。

我也想问的
朋友 你是在哪个结构应用里 看到的这个二级运放?
