大侠帮忙看下这个电路怎么分析
时间:10-02
整理:3721RD
点击:

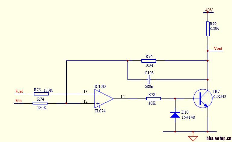
输入电压vin与参考电压相比,运放应该是一个比较器,绝大多数情况下输入电压都比参考电压低,因此运放
输出为负。最终的输出vout需要稳定在一个值,它和输入电压的关系是vout升高,vin升高。vout降,vin降。通过调节Vref也可以调节vout.
问题是这个正反馈电路是什么作用?三极管是否长期工作在截止状态下?
整个电路是如何实现通过比较来控制vout的呢?
具体也不好回答,这是负反馈电路。
不能直接跑hspice來分析嘛?
這樣會不會快一些呢?
这是正反馈电路吧
肯定是负反馈,小编仔细分析下。
功能上是反向比例放大电路。
讚成 是negative feedback
讚成 是negative feedback
不错。
这是一个反向比例电路 而且是带有频率选择的~
何以见得是负反馈的电路,能具体分析下么?
vin是个几百mv级的电压信号,最后的Vout是20-30V的信号。运放的输出是-10几V,三极管基极的二极管应该是导通的,Vbe应该为负,三极管处于截止状态。
三极管的集电极电压与基极电压反相 故还是一个负反馈
这是负反馈电路。
先不争论正反馈还是负反馈,电路具体工作原理能讲一下么?
看起來是負回授來控制Vout.
Vout 上升,14上升,=> Vout 下降?
