基于功率测量芯片HLW8012智能路灯设计
一、什么是智能路灯
智能路灯是通过物联网与云计算等技术实现对路灯的智能光控。智能路灯可以对任意一盏灯进行开关、调光、定时等控制。此外智能路灯还能实现对路灯的一个电压、电流、功率等的检测,通过上述数据的检测可检测出当前路灯是否处在一个正常的工作状态。
二、智能路灯中功率芯片的设计
1:功率芯片的介绍
本文采用的计量芯片为深圳市合力为科技有限公司设计的HLW8012,该芯片采用SOP8的封装,振荡器内置方便设计者的pcb布板,此外该芯片提供电压、电流有效值的输出同时还提供一个高频输出的有功功率信号,方便对有功功率的计算机对电量的统计。
2:智能路灯功率采集端硬件设计

图1:原理框图
1)
电源
本文电源部分采用的是PI公司的AC-DC芯片设计的一个电源电路,该电路简单、可靠性高如图2所示

图2:电源电路图
2)
计量
电流采样设计
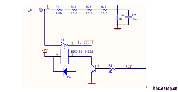
电流采样有两种实现方式,一种是使用互感器,另一种是使用分流器的方式,本文采用的是分流器的方式,采用分流器的方式主要是基于两点考虑,一是锰铜分流器的成本要比互感器的低,二是分流器的线性度要比互感器的好。如图3所示电流经过分流器后会在计量芯片采样端形成一个电压差,计量芯片通过采集电压差信号的大小实现对电流信号的采样。
分流器的选型,对于锰铜分流器阻值的选择要符合以下几个原则:
1:分流器的功率要足够大,发热情况要符合技术要求,当负载功率较大时,流经分流器的电流较大,此时要保证分流器不会被烧坏,分流器的阻值不应发生较大的偏差。
2:分流器在最大负载时所产生的采样信号不应超过计量芯片允许输入的最大值
例如:分流器的阻值为1mΩ,理论允许通过的最大电流为30.9mV/1mΩ=30.9A,在实际的应用过程中一般要留有20%~30%的余量,因此允许最大的输入电流为20.6A

图3:计量部分电路
电压采样设计
电压采样则相对简单的许多,电压采样通常是采集的是零线上的信号,由于电压信号较大,直接通过电阻网络降压的方式实现对电压信号的采样,原则上电压采样的信号不应超过通道最大允许输入值的二分之一,HLW8012电压通道的最大允许输入信号为470mv,则在设计的时候电压通道的最大采样信号应设为230mv左右。
3:智能路灯采集端软件设计

图4:软件框图
上图为HLW8012电参数测量的一个软件框图,要得到一个较准确的数值通常需要经过一个校准的过程,该过程为上图中的标定过程,具体的标定流程图如下:

图5:功率标定图
上图为HLW8012功率标定的过程,在完成标定后可获得功率的标定系数Kp,由于P0*T0=P1*T1(P1为加载的负载功率,T1为通过MCU获取到的脉冲周期)有:P1=KP/T1,KP为校准得到的数据,T1为MCU测到的数据即可算出P1的功率值。
利用同样的方法我们可以计算出电压与电流的数值。
三、总结
在互联网高速发展的今天,智能路灯的出现为路灯管理员提供了更高效的管理和维护手段,同时也大大的降低了能源的损耗,在提倡节能减排的当下,智能路灯给我们起到了一个很好的示范作用。












