整形放大器仿真求助
时间:10-02
整理:3721RD
点击:
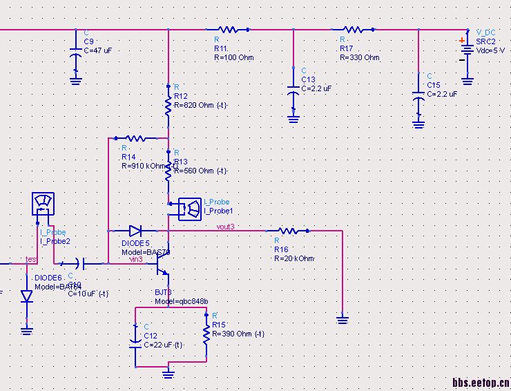
仿了三级整形放大器,输入频率1KHz,输入正弦信号幅度在10mV时,仿真波形出现一定失真,下图是第三级放大器结构。

不知道这个输出波形失真是什么原因导致的,输入波形是正常的。如果将DIODE6删去或是
增大三极管输入端的电容都可以使输出波形变好。实在是没想明白什么原因。
diode 6起补偿作用,常用在模拟预失真电路中。
至于增大三极管输入端的电容可使输出波形变好,者也是肯定的,因为当输入频率为1kHz, 该电容为10uF,计算一下该电容的容值,约为16.3 Ohm, 若该电容容值继续增加,则该电容的阻抗就越小,相当于短路。对整个电路的输出性能几乎无影响。
不知你是否满意我的回答。
感谢回答,只是我不明白输入波形已经接近方波了,为何输出波形出现了失真?既然是输出波形出现失真,为何拿掉输入端的二极管或是增大输入端电容都可
以使输出失真减小呢?还望能进一步解释。
