迟滞比较器同相端与反相端串联电阻的作用?
时间:10-02
整理:3721RD
点击:
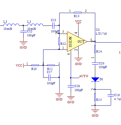
如图所示是迟滞比较器,作用是将一个正弦波转换成方波,3端是同相端,1端是反相端,两端之间有一个电阻R12,请问它的作用是什么?

有大神知道么
