高手帮忙看看这个电路哪里有错?
时间:10-02
整理:3721RD
点击:

错误就是timestep too small
按网上说的都试了,不管用,难道是要换元件的参数么?
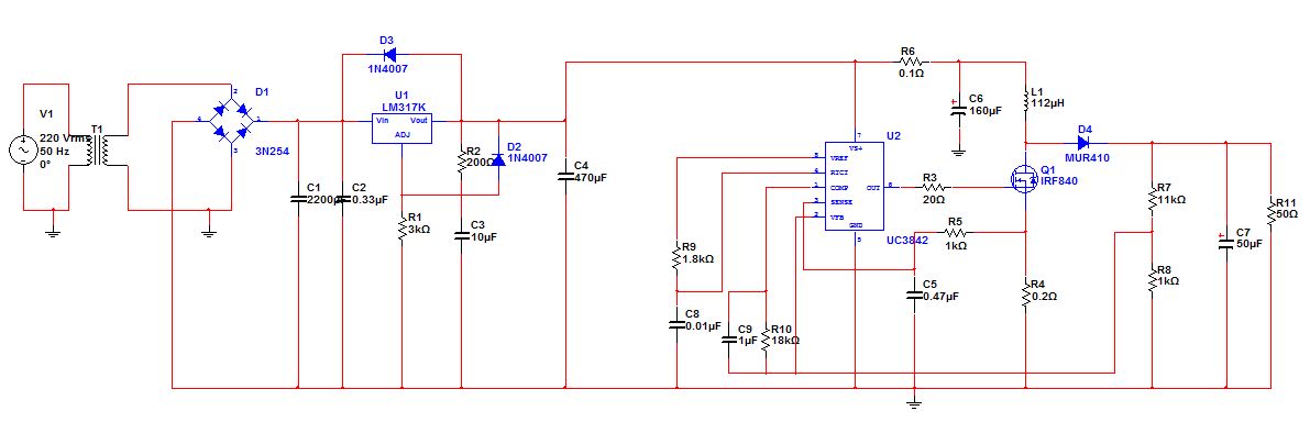
电路图目的:
左边是整流稳压,右边是boost。
变压器过来是18VAC,整流稳压后得到20VDC
boost将20VDC提升到30VDC。
注:先是两部分电路分开仿真的,都能达到要求,最后合到一起就不行了。
在线等高手啊!
有人帮帮忙么?
真的没人懂吗?呜呜呜
你用什么仿真的啊 pspice?
估计是整流电压模块带负载后,在电压建立过程中,Boost电路仿真异常。可以给整流输出电容设置初始电压。
