微波EDA网,见证研发工程师的成长!
首页 > 研发问答 > 硬件电路设计 > 硬件电路设计讨论 > 这电路是不是H桥电路?

这电路是不是H桥电路?

时间:10-02 整理:3721RD 点击:



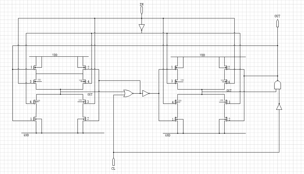
请问一下这电路是不是H桥电路?要是H桥电路的话那在在下面电路中又是起什么作用?他好像是个触发器。

1、是H桥电路
2、从电路来看应该是通过H桥电流正反相功能来实现某种逻辑功能。

Copyright © 2017-2020 微波EDA网 版权所有

网站地图

Top