运放输出受干扰问题
时间:10-02
整理:3721RD
点击:
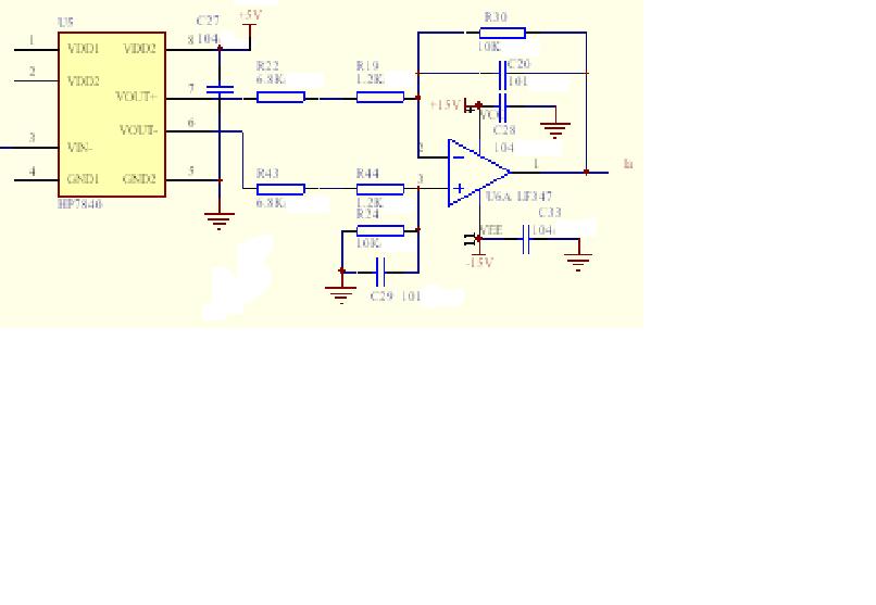
在功率逆变器电路中,用到差分电路,如图所示;由于空间限制,布板时运放电路非常靠近逆变的IGBT开关管;发现一个较难解释的现象:个别机器在上电辅助电源建立后,按逆变器运行键(即让IGBT工作),运放U6瞬间会输出一个尖峰,而此时由于逆变器无负载,电流为0,电流检测光耦U5(HP7840)输出+和输出-相对值为0,即差分电路输入为0,按理运放输出不应该有大尖峰;如果逆变器IGBT某一相不动作(把脉冲去掉),运放输出就正常,没有大尖峰;尝试将运放换为TI084I、ADI084等,问题依旧;另外的现象,等机器上电几分钟后,该现象就不再出现;但第二天刚上电头几分钟,较容易出现;把电路放入温箱,在湿度95%、温度10度时,该现象更明显,且更容易复现;
不解的地方:1、运放哪个参数易受到逆变器开关管动作的干扰;2、运放在高湿度的情况下,哪个参数更容易受到干扰;3、是运放输入端受到干扰导致输出有异常尖峰吗?4、如何消除该种干扰?这种情况下选择运放,哪些参数必须考虑的?非常期待各位大师的解答!
通道1:运放输出波形: 通道4:PWM输出波形
TI版上回你了
1. 断开U5和U6,看是否受U5影响;
2. 看看电源上是否有脉冲;
3. 运放的电源抑制比PSRR。
