这个调理电路传递函数怎么求
时间:10-02
整理:3721RD
点击:

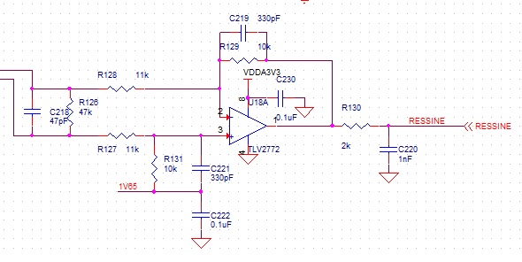
求教:这个调理电路传递函数怎么求。TI的参考电路,输入一个正弦信号,自己算了半天感觉总不对。
有高手会算吗?
我算出来Uo(s)=10Ui(s)/(1+3300s)+1.65/s
1.65/s这一项好像不对啊

有高手会算吗?
我算出来Uo(s)=10Ui(s)/(1+3300s)+1.65/s
1.65/s这一项好像不对啊