采样保持输入输出
时间:10-02
整理:3721RD
点击:
为什么我的输出图形要震动后才能稳定,运放相位有72,求解决!


信号反射?
貌似是振铃现象?
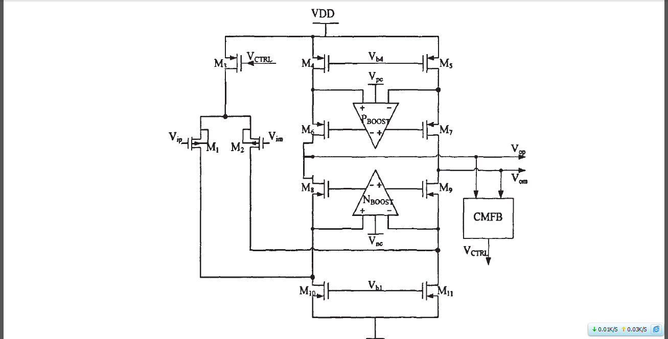
貼出電路圖才能判斷!
看起來是你是用two stage OTA
Compensation的Zero太靠近了
push 遠一些吧!另外想請問,
您simulate出Phase Margin = 72 deg. 的test bench
可否一併貼上來?
采用的是增益自举电路!
采用这种运放!电荷翻转的结构!
我也碰到这样的问题,好像是单位增益带宽不够。
