最具挑战性的RS232转RS485的电路图中的原理
时间:10-02
整理:3721RD
点击:
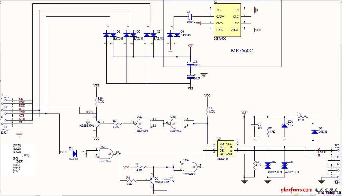
网上看到的RS232转RS485的电路图,本人也有很多不懂的地方,一直没有人分析该电路的原理,希望大虾帮忙分析一下:
1.ME7660C 8脚是输入电源,为什么接地?3脚接VEE,这边为什么接输出电源。
2.Q5的射极为什么接VEE呢?
2.三极管Q5发射极接的也是VEE,那跟ME7660C的5脚输出电源VEE是否一致?
3.可以解释下MAX485和RS485之间那部分电路吗,不理解,即什么情况下接受,什么时候发送呢?

1.ME7660C 8脚是输入电源,为什么接地?3脚接VEE,这边为什么接输出电源。
2.Q5的射极为什么接VEE呢?
2.三极管Q5发射极接的也是VEE,那跟ME7660C的5脚输出电源VEE是否一致?
3.可以解释下MAX485和RS485之间那部分电路吗,不理解,即什么情况下接受,什么时候发送呢?

也没看明白
我也看不懂
1. 由電容看到 VCC 正 -> GND -> VEE
vee 負壓 . 所以對 ic 來說 ME7660C 8脚是输入电源 接地? gnd 接VEE
就是把 gnd 接負壓 . 應該是要處理 負的信號 .
IC VCC -> GND 是相對
2. mAX485和RS485
zener 一班是 clamp電壓 ,
diode 當然是控制單向 .. R C 可能是 timing
3. Q5的射极为什么接VEE呢
=> 應該想成 pnp collect VCC=+12v
不過 Q5 看來應該是 發射端
怎會接 RS232 RXD ?
一般 txd => transmit
rxd => receiver
emitter VEE= -12v
