请教大家关于运放的失调电压。
时间:10-02
整理:3721RD
点击:
先谢过您能抽空看此贴。
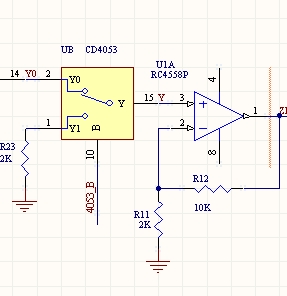
请问R3的作用是什么。是为了是输出端Z1为0而加的吗?
还有失调电压怎么计算啊。
再谢过能给点见解啊!
图如下:
请问R3的作用是什么。是为了是输出端Z1为0而加的吗?
还有失调电压怎么计算啊。
再谢过能给点见解啊!
图如下:
电路图

希望有高手帮忙啊。要用于毕业设计的。急
回复 #1 weiwin 的帖子
不知道我菜鸟呵呵
你灌水我种树
R3在哪里?图中没有啊
你灌水我种树
看不懂啊希望高手出来帮忙
哪有R3?
失调电压,,共模电压出除以开环放大倍数.....
..
应该不是用来做失调电压的。你的电路是自己画的还是找来的?
没看见R3,你如果是问R12的作用的话
U(z1)*R11/(R12+R11)=输入电压
图有问题~
你说的是R23吧,R23是用来消除偏置电流的影响的.
你灌水我种树
顺便问一句,手算失调电压怎么算?
学习了!
让运放两端失调电流引起的失调电压平衡
R3在哪里?
哪有R3啊
你灌水我种树
小编忽悠,哪有R3?
消除偏执电流的影响 因为OPA的另外一段有电压
