谁知道仿真电路时如何模拟麦克输入?
时间:10-02
整理:3721RD
点击:
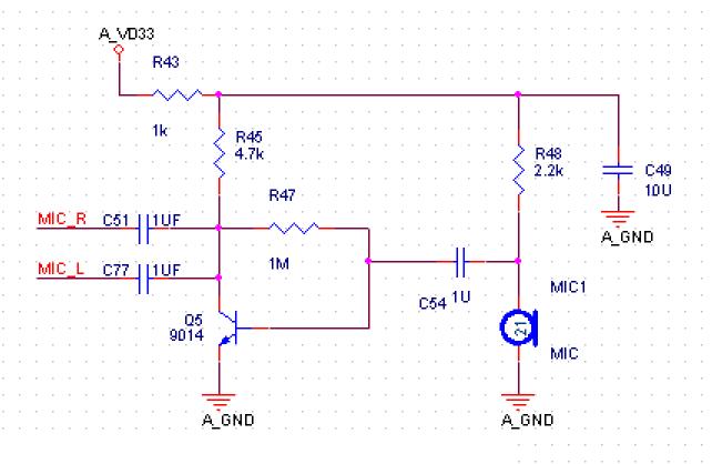
图为一个音频ADC外接麦克的应用电路:

一般麦克输入的是电压还是电流?大概范围是多少,我想仿真一下该应用电路,不知道是加正弦电压源还是加正弦电流源来模拟麦克?
望有高手指点。紧急啊!

一般麦克输入的是电压还是电流?大概范围是多少,我想仿真一下该应用电路,不知道是加正弦电压源还是加正弦电流源来模拟麦克?
望有高手指点。紧急啊!
