求教:马达控制IC的代用(玩具用马达)
时间:10-02
整理:3721RD
点击:
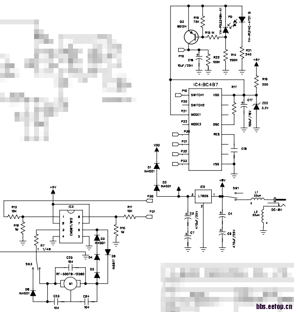
求教:我在跟个产品,客人提供的线路图和实办不同,线路图中马达控制IC是16脚BC4B7,但实办中却是8脚的,而且IC上没有打型号,现在卡壳了。想请大家看看,能用什么IC来代
这个是线路图:这个IC的P30/31输出来推动EMD812的1脚和8脚
这个是线路图:这个IC的P30/31输出来推动EMD812的1脚和8脚
