BUCK电路中续流问题
时间:10-02
整理:3721RD
点击:

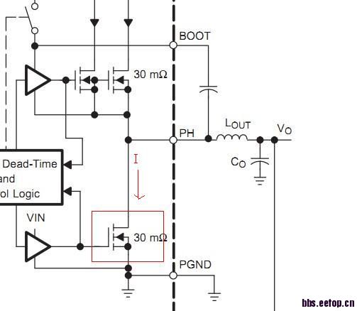
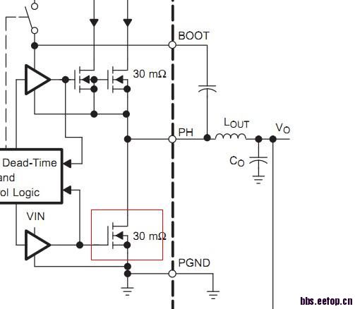
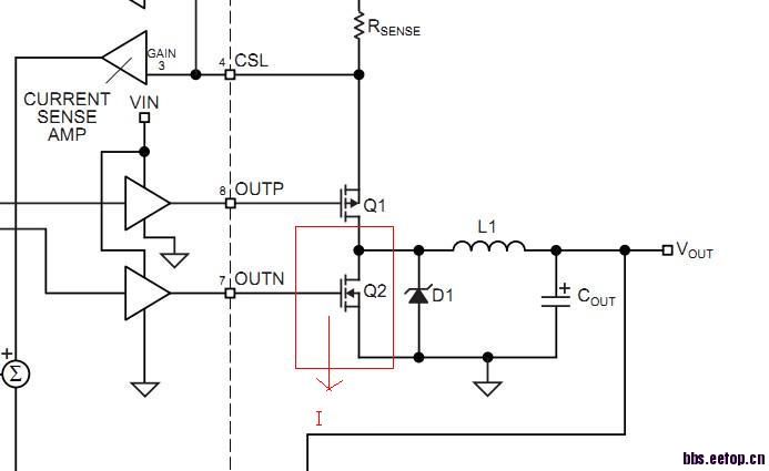
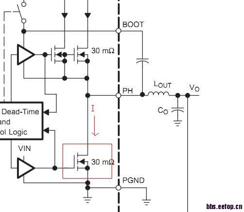
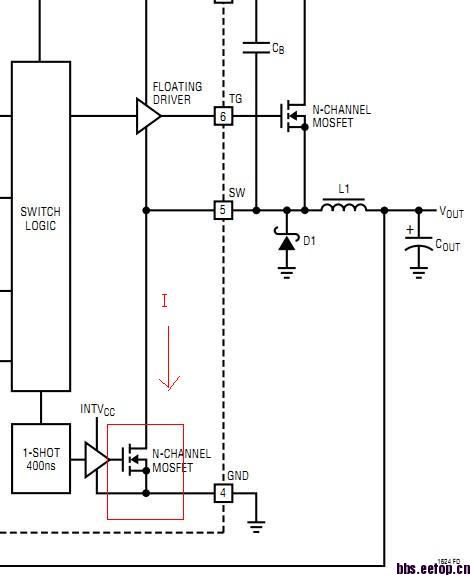
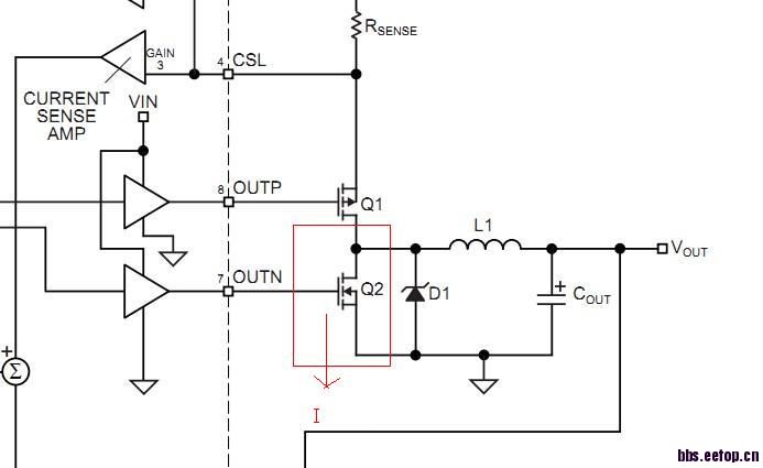
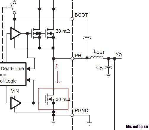
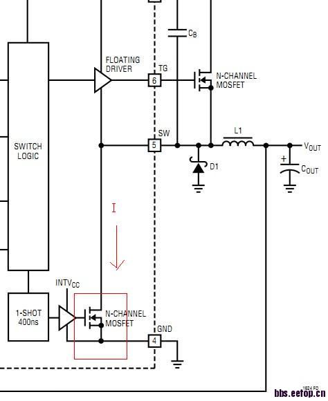
BUCK结构中PWM控制器通常控制两个NMOS,利用占空比来调节输出电压。
我的疑问是:为什么下端的MOS是NMOS?
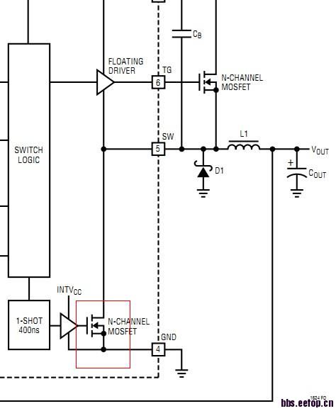
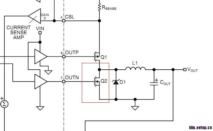
NMOS的电流方法只能是从漏极到源极,如图中所示。如果说图2和图3中还能利用外部二极管续流的话,那图1如何实现续流呢?









Lateral NMOS has an intrisic body diode from substrate (P-) to drain (N+). Usually this diode is sloppy therefore you need an external Schottky diode to improve switching efficiency, but it will still work even with this external diode.
