请教一个有源滤波器中电路的作用
时间:10-02
整理:3721RD
点击:
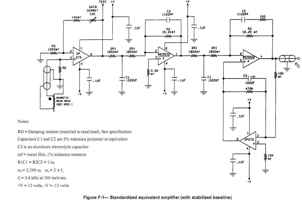
下图是一份美国标准文档中提供的参考电路
仿真性能非常好
但是我不知道右下脚的运放op76提取输出的信号,
反馈到ne5532的同相输入端,这个作用是什么
该怎么解释
希望大家不吝赐教,谢谢啦
仿真性能非常好
但是我不知道右下脚的运放op76提取输出的信号,
反馈到ne5532的同相输入端,这个作用是什么
该怎么解释
希望大家不吝赐教,谢谢啦

帖子就这么沉了么
help
直观的看,被放大信号从NE5532通过。OP76是个截止频率很低的放大器作为反馈使用。当输出的直流分量提高时,负反馈连接的OP76拉低NE5532的IN+,从而将电路输出的DC拉底.反之亦然。这可能就是图中说的stabilized baseline。
3#正解
就是利用深负反馈来达到稳定目的,此电路的反馈环路运放指标很关键
这样啊
谢谢哦
3# sun_ic
路过看看~!
呵呵哈哈哈
牛人啊
看起来是复跟随
牛人啊
3楼说的很对。
