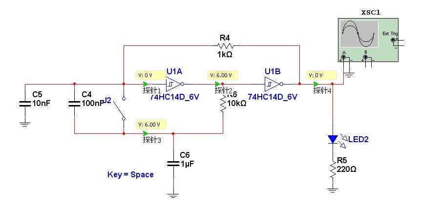
施密特做的双稳态
时间:10-02
整理:3721RD
点击:
如图。现在想做一点修改:开机短按,关机长按。请问如果修改呢?
完全看不懂。
求助啊~
图是看清楚了,可不明白lz的意思
就是开机接通的时候,短按。关机时候,长按关闭后面的Pmos
我曾经听说过这个名字
