求助:RS232转Rs485电路的原理图
时间:10-02
整理:3721RD
点击:
我从网上看到232转485的电路图
但是我觉得有问题
希望大家能帮忙看下 申明 我不做广告
http://www.gd-emb.org/detail/id-1774.html
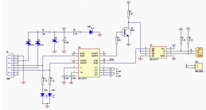
Rs232接口一般 2为RXD 3为TXD 它接到max202c上 2接的是 14 T1out 2接的确实 13 R1in ;这里是不是有问题啊 后面 11 12脚该怎么接列
请大家帮助
但是我觉得有问题
希望大家能帮忙看下 申明 我不做广告
http://www.gd-emb.org/detail/id-1774.html
Rs232接口一般 2为RXD 3为TXD 它接到max202c上 2接的是 14 T1out 2接的确实 13 R1in ;这里是不是有问题啊 后面 11 12脚该怎么接列
请大家帮助
求助:RS232转Rs485电路的原理图
先谢谢各位了
求助:RS232转Rs485电路的原理图
没人吗
求助:RS232转Rs485电路的原理图
看看

看一下先。
我也想要一份电路
我也想要一份电路,具体防护措施是怎么搞的
这个电路图挺好的!
