请高手帮我解决下啊
时间:10-02
整理:3721RD
点击:
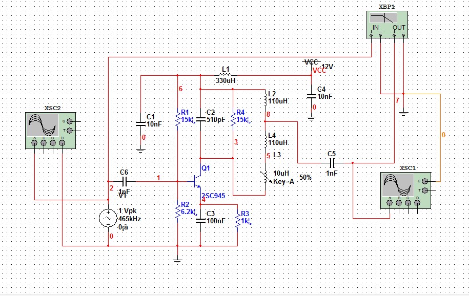
这是毕业设计中用到的一个模块,用的仿真软件是multisim10 ,可能是参数设计的不好,用波特仪仿真幅频特性曲线有失真,示波器输出也有失真,请高手看到的话,指教一下,




R3、R4数值设置有问题,你仔细计算一下直流偏置电路就可以发现问题了
恩,好的啊,我去算算,大致上的问题解决了,是电感和电容的取值缘故,谢谢你啊。
