一个很迷糊的电路
时间:10-02
整理:3721RD
点击:
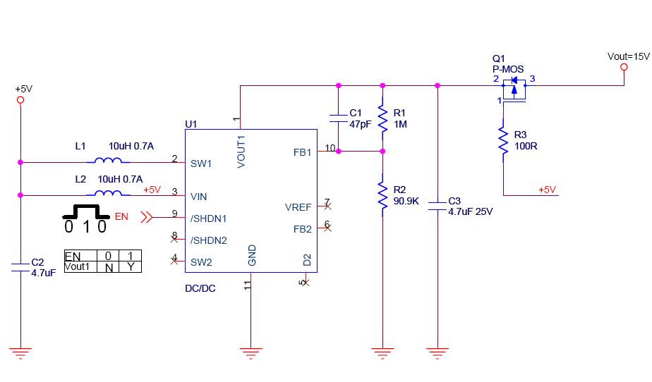
这是一个升压的电路,但不是很明白它的工作原理,请大虾们帮帮忙。我不知道这个电路是否有问题,图中Q1是怎么工作的,它的作用是什么?我认为它不应该有输出才对啊?
电路图看不清楚啊
看不太清楚
楼上的,点击图片及可以看清楚了
Q1应该是共栅管。
继续关注
DC/DC为什么需要用两个电感呢?
Q1是功率P-MOSFET,这么接通是能通的,但没看出来做什么用。
现在知道了
P-MOS是保护后面负载用的
have a look
Q1 感觉上可以加快输出电压下降沿,对后端系统的正常工作应该是有好处的。
learning
3q3q~`
觉得应该是作为开关来用,当电压低于一定值时截止,可通过栅极和管子的导通特性来调节开启电压
