帮忙分析一下这个电路是怎么一步一步工作的
时间:10-02
整理:3721RD
点击:
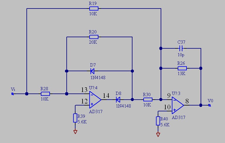
是这个电路

正反馈?
运放的正负弄错了吧
运放的同相端和反向端是不是反了。
正、反相端弄错了。改正后就会达到你的目的。
是正反饋! 但是你運放是應該接為反相輸入
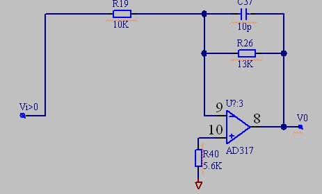
原理图是不是应这样画
当Vi>0时,D7截止,D8导通,电路等效为

V0=-[(R26/R19)Vi+(R26/R30)V14]=-[1.3Vi+1.3V14]=-1.3(Vi+V14)
V14=-(R20/R28)Vi= -2Vi
代入
V0=-1.3(-Vi)=1.3Vi
当Vi<0近似等效为
V0=-1.3Vi
因为Vi<0 , 所以V0>0, V0=1.3 |Vi|
故V0=1.3Vi ; Vi >0
V0=1.3 |Vi| ; Vi <0
08722010
0872201008722010
这个电路很有意思的地方就是 并非vi>0 “马上” 就如何如何
很好的电路
不稳定啊
学习一下先
