简单恒流源电路的设计问题
时间:10-02
整理:3721RD
点击:
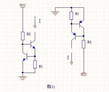
最常用的简易恒流源如 图(1) 所示,用两只同型三极管,利用三极管相对稳定的be电压作为基准,
电流数值为:I = Vbe/R1。
这种恒流源优点是简单易行,而且电流的数值可以自由控制,也没有使用特殊的元件,有利于降低产品的成本。
问:1)如果VCC=12V,I=20mA,
那么R1和R2的值应该是多少?怎么确定?
2)如果VCC=12V,I=80mA呢?
假设其中的恒流驱动IC使用英飞凌的BC807U。附件中请见BC807U的规格书。
电流数值为:I = Vbe/R1。
这种恒流源优点是简单易行,而且电流的数值可以自由控制,也没有使用特殊的元件,有利于降低产品的成本。
问:1)如果VCC=12V,I=20mA,
那么R1和R2的值应该是多少?怎么确定?
2)如果VCC=12V,I=80mA呢?
假设其中的恒流驱动IC使用英飞凌的BC807U。附件中请见BC807U的规格书。

BC807U规格书




电流数值为:I = Vbe/R1
感谢分享!
12V 20mA
R1=35R R2=150K新手,学习下。
