求教适合测IGBT工作电压的电路(附图了)
时间:10-02
整理:3721RD
点击:
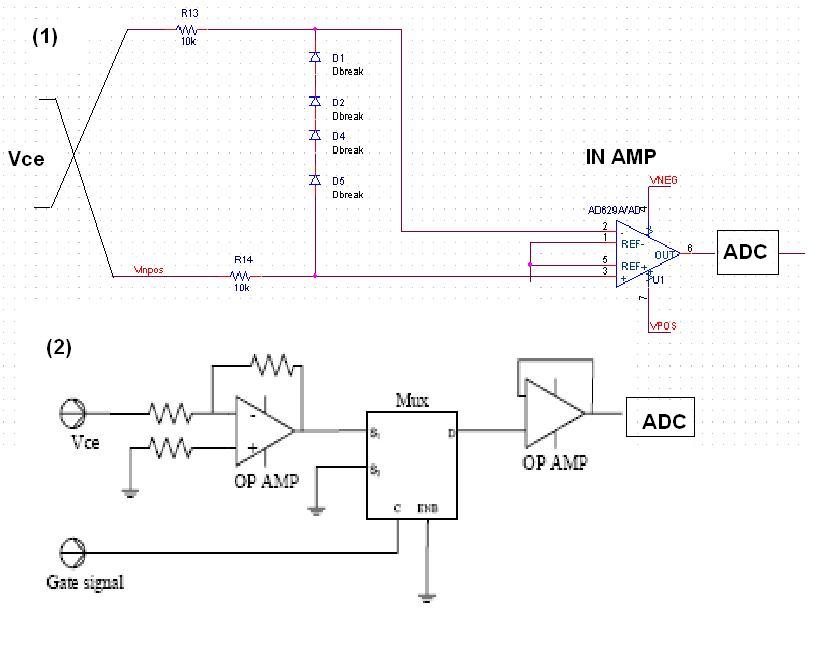
测量IGBT和Power MOSFET的集电极-发射极工作电压的困难在于:当IGBT截止时,管子承受的是很高的电源电压(比如200V)。当管子导通时,管子的导通电压很小,一般只有大约2V左右。所以如果要想实时监测管子导通时的工作电压,就要过滤去管子截止时的高电压,我在网上查找到图片中的两个电路,不知道哪个更好?也不知道有没有更加准确和科学地方法,还请各位潜水大侠不吝赐教。请您说的浅显些,具体些。谢谢您的关注了!(附图在附件里面)
2个测Vce的电路

1似乎好点,因为2要把2V的电压变成合适于ADC的电压,在200V时OP必将饱和,也许超出ADC的范围
辽阳轴承 辽阳FAG轴承 辽阳FAG进口轴承
您写的抬好了 我很喜欢!兄弟们 顶了!
辽阳FAG轴承 辽阳FAG进口轴承 辽阳FAG轴承 辽阳FAG进口轴承
恩,学习了,1比较不错
