请教高人个关于78xx实际却不稳压的问题
时间:10-02
整理:3721RD
点击:
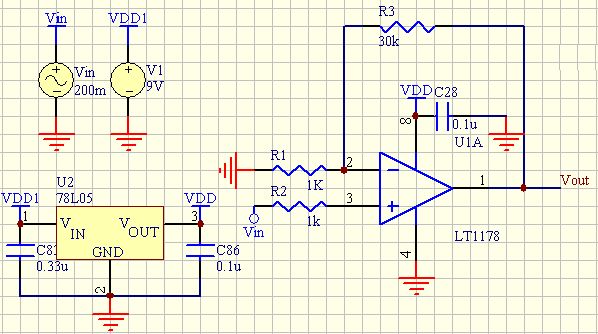
日前用7805做了个电源给运放用,但是发现当信号超过限度(如放大100倍,运放单电源5v,当输入大于50m时),稳压器输出不是5伏而是跟着涨,最大能涨到原电源电压,实在想不明白为什么,感觉输出只能低于标称不会高啊,晕乎……
下面是图,请高手麻烦指点一下,不胜感激!

下面是图,请高手麻烦指点一下,不胜感激!

这个东西不懂
