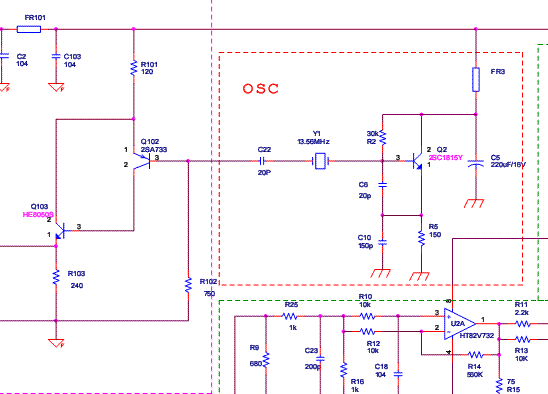
请问图中的晶体在振荡电路中起什么作用?
时间:10-02
整理:3721RD
点击:
电路图如下:
请问图中的晶体在振荡电路中是起什么作用?
谢谢
请问图中的晶体在振荡电路中是起什么作用?
谢谢

没晶体的话OSC怎么起振啊?
frequency selection.
大哥 那是晶振啊
注意左边和右边都有三极管,小提示.
回个.......
