二阶有源带通滤波器如何计算电容电阻值?(有图)
时间:10-02
整理:3721RD
点击:
二阶有源滤波器如何计算电容电阻值?
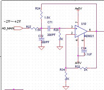
如图
这个滤波器的通带我想设为8K~1M,请教如何计算图中的R27 R24 R28的电阻值和C72 C71的电容值。
如图
这个滤波器的通带我想设为8K~1M,请教如何计算图中的R27 R24 R28的电阻值和C72 C71的电容值。

[求助]二阶有源带通滤波器如何计算电容电阻值?(有图)
写出传递函数,算吧
ad公司好像有算参数的软件
[求助]二阶有源带通滤波器如何计算电容电阻值?(有图)
AD的我去看了,好像没有带通的
只有低通和高通。
传递函数怎么写,早还给老师了
哪位帮我算算?或给个传递函数公式
[求助]二阶有源带通滤波器如何计算电容电阻值?(有图)
很麻烦
[求助]二阶有源带通滤波器如何计算电容电阻值?(有图)
书上有这个例子!
[求助]二阶有源带通滤波器如何计算电容电阻值?(有图)
模电书上有.
我怎么看不了啊
