请教LM393N与LM393P的区别
时间:10-02
整理:3721RD
点击:
最近做一个项目,需要用lm393作比较器,结果发现一个问题:如果是用的LM393N ,则整
个电路板的电流只有200mA,但是如果用LM393P,电流会达到500mA。电路结构是是信号通
过LM393进行比较,然后输入到一驱动芯片,然后再驱动电机(实验时未接电机)。请高
人指点迷津,谢谢
个电路板的电流只有200mA,但是如果用LM393P,电流会达到500mA。电路结构是是信号通
过LM393进行比较,然后输入到一驱动芯片,然后再驱动电机(实验时未接电机)。请高
人指点迷津,谢谢
把图贴上来看看,不然不好说。
把图贴上来看看,不然不好说。
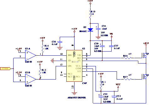
谢谢楼上了,我把没有接电机的电路传上

应该是驱动的电流不一样吧, N Channel 与 P Channel 的OP 总是不一样,看细部的DataSheet 就可以看出来了
