三脚电容电路怎么分析?
时间:10-02
整理:3721RD
点击:
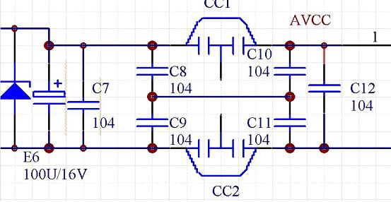
CC1和CC2是三脚电容(103/100V),也有叫EMI静噪滤波器的,不知道这种布线有什么好处,请高手分析。
另外三脚电容的等效电路有的说是T型滤波器,有的说是PI型滤波器,本人更倾向于T型(支持观点是利用电容引脚的引脚电感正好是T型的),但不知道用仿真软件仿真时怎样取等效参数,以103、100V为例,T型滤波中的电容值肯定是0.01uF了,但电感呢,现在仍不知道查找什么样的datasheet才好。
希望高手们能指点迷津。先谢谢了

