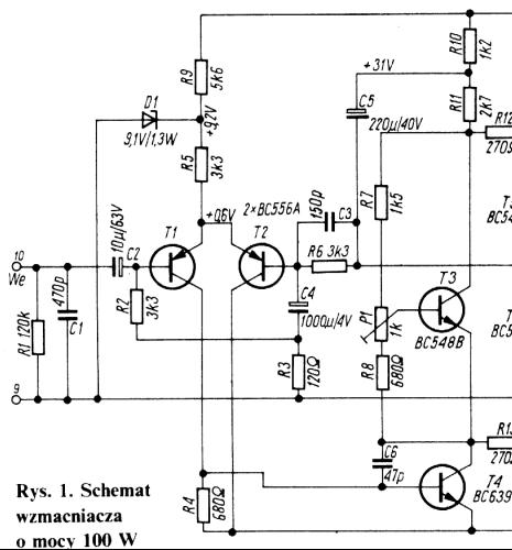
图中的输入差分级为何只一边有C极负载电阻?
时间:10-02
整理:3721RD
点击:
为何T1 有R4,T2不用?

R4是给T4做分压的! 要不然T4怎么工作?
应该是保证T4的工作电压
同意楼上的
