交流同相放大电路--上电瞬时脉冲请教
时间:10-02
整理:3721RD
点击:
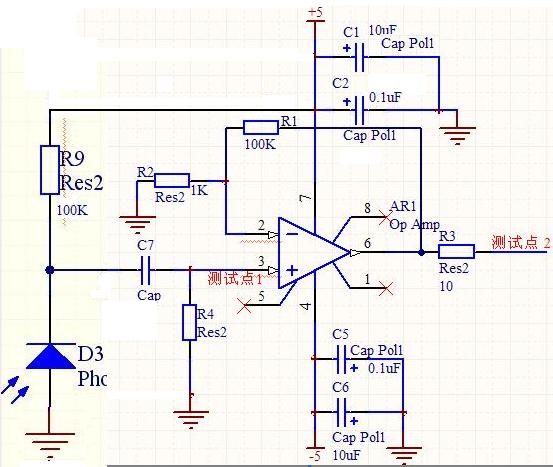
下图是一个交流同相放大电路,现在遇到的问题是,电路在上电的一瞬间,
用示波器测输出会有一个尖的触发脉冲,脉宽为几个毫秒,几秒钟后脉冲自动消失.波形如图2.
在测试点1和2测试的波形基本上雷同,只是幅度的区别.
请问,这类问题应该如何来解决?
先行谢过!
用示波器测输出会有一个尖的触发脉冲,脉宽为几个毫秒,几秒钟后脉冲自动消失.波形如图2.
在测试点1和2测试的波形基本上雷同,只是幅度的区别.
请问,这类问题应该如何来解决?
先行谢过!
原理图

图2

