这个电源什么个情况呀 整不明白

变压器抄的肯定 是不对的
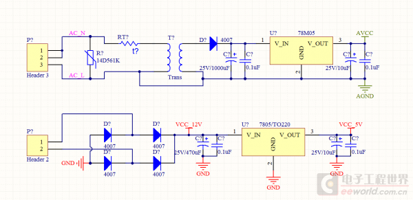
还有,变压器后面只有一个二极管D半波整流?
再好好看看抄的板子
对 是半波整流。。火线直接叠加叠在变压器输出端的78M05的地上。78M05供电给后级功率芯片ADE7755。把我整懵了。输出端接的是220V插座,零线直接接输入端子,火线由继电器接在78M05的地上(220的L)。板子标明禁止零火接反。
变压器输出端和输入端已经短路了,整流应该用全桥整流
变压器输出端和输入端已经短路了,整流应该用全桥整流
变压器已经画短路了,应该接1000pf/1KV 才对
照抄的电路 原版应该就是这样的 我特地看了好多次。
AGND是和220的L连在一起的,经过继电器输出。ADE7755用的电源是变压器经78M05取出来的。


AGND网络只有7755用到。其余部分用的是GND也就是整流桥的那个。AC_OUT和220的零线引出。
变压器那么连接可不叫什么“短路”,只是这样没有必要,建议楼主再好好看看电路。
抄板不反对,但是应该弄清楚原理。要搞清这个电源,首先要搞清那个ADE7755芯片。
那是个电度表芯片,要采样交流电压与电流。为什么AGND要与ACL连在一起?因为电流采样电阻是接在电源火线上的!
今天把元器件都下掉了 还是这样的。。。
您说的在理。。嘿嘿。
那检查变压器是否为自偶变压器。如是,只能说原设计者不是一般的蠢,自偶变压器在此省不了多少成本。就220VAC-5VDC电源适配器而言,最便宜的方案反而是开关电源,一个晶体管搞定,比78M05便宜,高频变压器体积小,价格不比工频的高,甚至更便宜,多出的几只电阻、电容不到差价,而且效率要高得多,且为隔离型。

那就需要查查后级电路是否需要用到交流火线了,总之这样的设计除非是特殊场合(但楼主提供的信息中没有反映出这一点,当然不代表不存在),否则是错误的。
