普通贴片叠层电感可以用作DC-DC升压电路的芯片电感吗?
第一,电路有滋滋的声音,初步判断是电感的问题,请问应该如何解决?是否需要改变电感值?或者是因为使用了一般的贴片电感而不是功率电感,需要更换型号?
第二,用开关连通电路后指示灯能够正常亮起,但是有些闪烁,没过几秒便熄灭,之后整个电路基本不再工作,偶尔会又亮一下又熄灭,但有时仍然能够听到电路的滋滋声。(指示灯在工作模块部分,这里没有放出,但可以保证工作部分没有问题)
第三,可以保证单片机良好,除电源这一块以外其他均良好,开关连接问题已经排除。
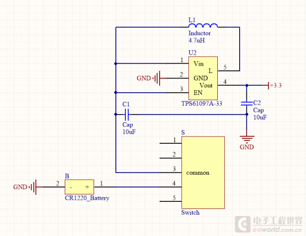
恳请各路大神点出可能存在问题的地方,我尽量都去尝试orz.......(附上电源部分电路原理图)

TI芯片的手册上应该有推荐的电感和电容的型号,找同样或者相当的来用。DC-DC电路里面电感是储能元件,我见过的基本都是用贴片的绕线电感。
还是换绕线电感试试吧,值也可以加大试试
要不,锂电池不行?
好的,谢谢建议
之前用降压模块AMS1117+锂电池一点问题都没有。。。因为想的是纽扣电池方便携带,要做的比较小,所以用了升压。。好吧我试试看。
另外,一个小问题,线绕电感应该是让电压非线性变换,这样的话,如果MCU还要对小信号进行AD采样,是不是有比较大的影响?
这个电感的感值类似这种电源芯片,这个在datasheet中有计算的吧
还有,这个电感一般用工字型电感,还有考量如下两点:
1、通过线圈的电流;
2、你计算出来的电感好不好购买得到;
叠层电感可做不到那么大的电感量,如能做到,可用但不好用,因为Q值太低,损耗太大。
嗯嗯,确实是有的,谢谢您的建议!我换成功率电感看看
恩,谢谢版主,可否进一步问一下,有了电感后,这种升压电路是否是非线性的,如果是,会不会对后续MCU的采样产生什么影响?
mcu供电稳定,采样不会有啥影响
注意你的mcu离电感远点,电源地和采样的地隔离啥的··
看你要求多高了,一般没啥问题
嗯嗯,十分感谢啦,我的整块板子大概就20*30mm大,可能MCU没法离得太远,而且MCU还是带蓝牙的,离得近一些上手个带屏蔽的线绕电感不会有太大问题吧。。。= =,(我也就问一下)
mcu应该没你想的那么脆弱,换电感可以了么?电源稳定了再说AD的问题哎
建议楼主将这个电感改成绕制电感插件看看。感值调大点,几十uH看看
啊啊,好的去换个看看,毕竟PCB从改装到重新焊接需要时间。。
明白,继续修改
开关电源当然是非线性的,开关电源自然也因此容易成为干扰源,输出纹波要做到足够小的技术难度比线性电源大多了,对设计者的相关技术水平要求较高。
换了个电感,电源能够接通一段时间,正常工作一段时间后电源又断了。检测电源通路时输出只有0.6V,通路时升压芯片输出0.8V说明升压芯片应该还在工作?断路时单测电源却有2.7V电压,说明电路整体电阻极小?哪里又不对了。。。
把锂电池拆了换个3V的电源看看电路能不能长期稳定工作吧
