没太明白这个电路?
时间:10-02
整理:3721RD
点击:
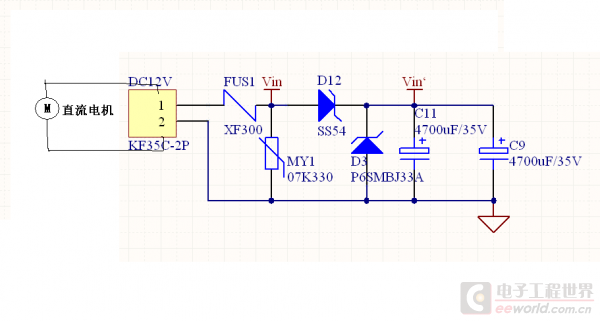
这是一个给主板供电的电源部分电路,由电瓶供电的,电动机的两端直接接在电瓶上。电路设计要求是:防接反、能抑制浪涌冲击,而且能防止电机停止时造成的反向电压冲击。

这个是以前的电路图,TVS管是双向的。
两个图有什么差别吗?

后一个电路可以防止D3导通时对D12的浪涌电流冲击。
“而且能防止电机停止时造成的反向电压冲击”
不知道为什么,很多人都说电机停止时会造成反向电压冲击。事实上,这没有任何理论依据。
可是第一种也构不成回路呀,也不会有电流产生的吧?
现在就是要准备改成第一种电路,并且把双向管换成单向管,可问题是换成单向管后,产生的反向电动势怎么卸掉呢?跟电解电容有关系吗?
恩,这个也不太清除,因为在使用过程中后面的电路确实有烧坏的,所以就是怀疑这个。
如果不是反向电压造成的,会是什么原因呢,以前用的图是第二种,帮忙分析一下吧,谢谢!
分析TVS导通时的回路。另外,电机的反电动势跟你说的“反向电动势”可不是一码事,根本不需要什么“卸掉”,也跟电容无关,别乱猜,概念要先弄明白。
后面电路烧坏要检查故障电路的原因,跟你的“怀疑”无关。
