新画的板子网口不好使
时间:10-02
整理:3721RD
点击:
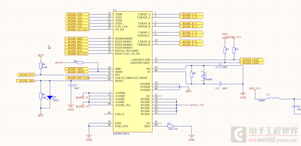
rt,芯片用的是KSZ9031,芯片上的电压也正确,但就是pin不通。网口的绿灯不亮,黄灯常亮。

一:你好歹把电路图,PCB板发上来啊,要不然谁知道是不是板子的问题啊?
二:现在网口不好用,是不是晶振那边的电路焊接出了问题啊?波特率不对导致的。
哈哈哈,不好意思啊。这是网口芯片和网口插座的原理图。


额,我问一个可能比较白痴的问题:晶振并联的那个电阻是干吗用的?我不是很明白,求解。
避免晶振过度振荡,波形失真······应该是吧。
你焊接的电路上面焊了?我估摸着不是电路的问题,是你焊接的有哪出问题了吧,或者就是元件参数问题。我倾向于你放置的那个R5是不是有点多余了。
对的,保护晶振的
我前段时间刚调试好了一块STM32+dp83848的板子,经查,除了第一次连线错误以外,都是焊接的问题。虽然当时已经排查过很多次,最后都证明了依然是焊接的问题。
现在只求在这种情况下应该如何一步步排查,望诸大神不吝赐教。
几对差分信号线在布线时并没有做等长处理,会不会有影响啊?
这个要看你的频率的要求,还有就是没做等长处理两者之间相差了多少?如果线段很长的话要注意下
现在还用了吗?
