max232的输出怎么和DB9连接?
时间:10-02
整理:3721RD
点击:
最近画Max232,网上查阅了很多资料,得到很多版本,个人分析得到应该是T1 IN连接TXD,T1 OUT连接DB9的第2脚,R1 OUT连接RXD,R1 IN连接DB9的第3脚。但是看见有T1 OUT连接DB9的第3脚,R1 IN连接DB9的第2脚,还有T1 IN连接RXD,R1 OUT连接TXD的,一头雾水,标准应该是什么?
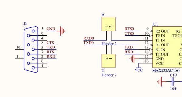
那我这幅图对不对?(这个是母头)



公头和母头是不一样的.母头的2脚连Max232的T1OUT,3脚连接Max232的R1IN.公头连接方式相反.
应该是2脚是RXD,3脚是TXD,5脚GND!另外楼主需要注意分公母,因为这个好像有标准,终端为母还是公头,没有记错应该是DTE和DCE区别
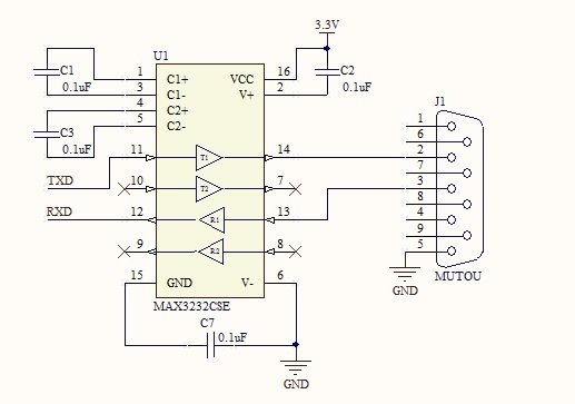
就拿下面一个图说吧:左边DB9的2脚(TXD_PC_232)与MAX3232CSE的13管脚R1IN接,左边DB9的3脚(RXD_PC_232)与MAX3232CSE的14管脚TIOUT接
我这个是母头,那是不是应该2脚连接T1OUT,3脚连接R1IN?
公头和母头的封装时一样的,但是引脚的序号是不一样的!DB9 公头母头引脚定义及连接
http://bbs.eeworld.com.cn/thread-441230-1-1.html

那我这幅图对不对?(这个是母头)
