MTK平台是如何实现不带电池插充电器就可以直接开机的?
时间:10-02
整理:3721RD
点击:
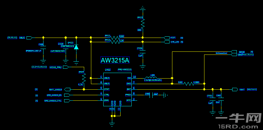
如题,软件是机制是怎样的?充电IC使用开关充电AW3215,如图,电池只有VBAT和GND两个脚,插入充电器之后,假如我不插电池,此时VBAT上是有电压的,约4.2V的电压,但是此电压开不起来,开一下就自动关了。如下疑问:1> 既然VBAT有电压,为何无法开机?系统是如何判断电池在与不在的?
2> 请问软件上面要如何设置?让其能直接插上充电器就可以开机,使用充电器供电。当充电器移除后使用电池供电。
谢谢。

论坛里搜搜看
关注一下
学习一下,希望高手解答!
关注一下
都是来关注的吗,大牛呢?
表示关注
1:这个电路电流不够大。
2:软件上要看一下,如果无电池的情况下,这个充电电路是不是电流很小?
首先看下串口打印的LOG有没有跑起来,如果跑起来了,软件把关机充电模式改成自动开机模式。使用TI的BQ24196是可以实现这个方案。
目前软件上做的就是自动开机模式,除了充电IC本身支持之外,MTK软件不做修改吗?假如VBAT有4.2V输出,不带电池,如何控制其可开机,和不可开机?
目前使用2A的充电器已经可以正常开起来了,1A的开不起来,说明应该是电流不够,不足以支持系统开机。
软件上就是改成自动开机模式,不用检测电池,默认带电池返回
正需要这个呢,谢谢
受教了学习一下
谢谢分享,嘿嘿
