请教RS触发器赋初值问题
时间:10-02
整理:3721RD
点击:
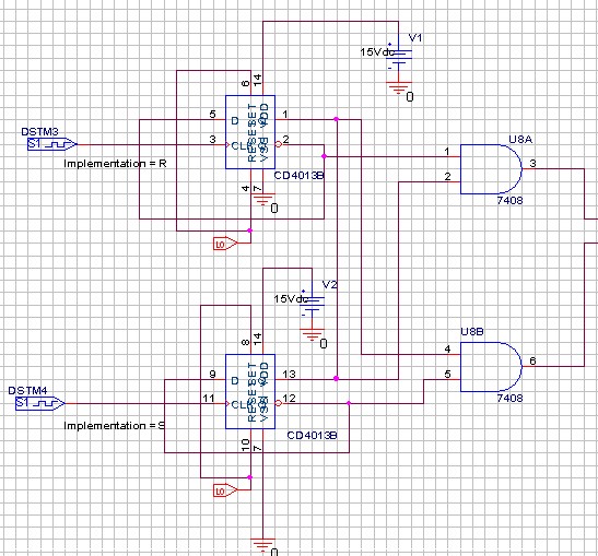
我的RS触发器用两个D触发器构成,D接到了Q非端,请问如何给Q赋初值(仿真时Q与D的值都是不定状态
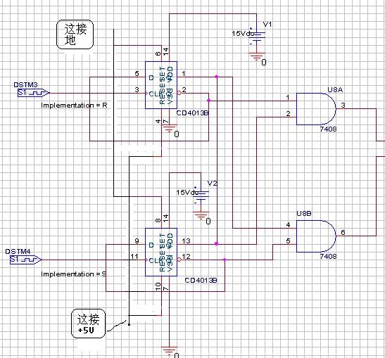
用置位端和复位端按你的要求接“高电平”或“地”,试过吗?
帮忙看看初值问题

帮忙看看
我这个是赋初值都为“0”的情况, 如果为“1”把这两个电压交换。(仅供参考)
顺便说一下这不是RS触发器应该叫T'触发器
请教RS触发器赋初值问题

