quartus原理图编译问题求助 急!
时间:10-02
整理:3721RD
点击:


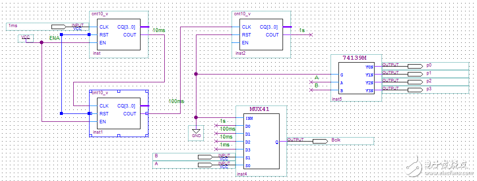
cnt10_V 的复位端最好加上信号输入端,
后面的74139M也加上
总之你报错的全是因为输入不完全,给每个输入都加上个input即可
我想知道,这是神马软件
软件是quartus II,0.0


cnt10_V 的复位端最好加上信号输入端,
后面的74139M也加上
总之你报错的全是因为输入不完全,给每个输入都加上个input即可
我想知道,这是神马软件
软件是quartus II,0.0