继电器驱动问题
时间:10-02
整理:3721RD
点击:
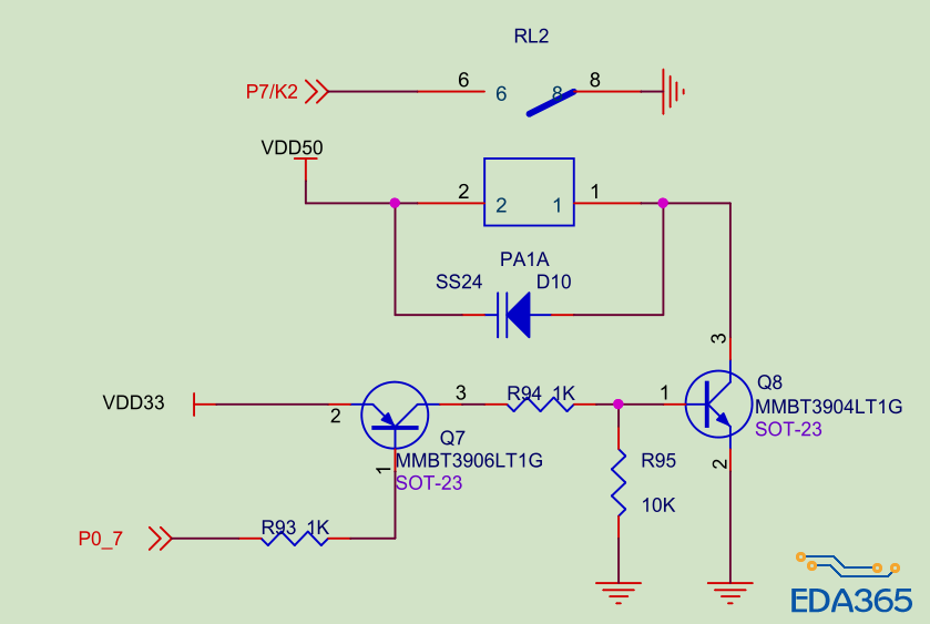
P0_7无论输出低还是高,继电器均无法动作,测的P0_7的电压始终为0
去掉Q7,1、3脚短接,改成高电平驱动,能正常吸合P0_7为CC2530的io

故障是始终不吸合还是始终吸合呢
始终吸合
P0_7和VDD33都为高Q7有漏电流,Q8导通了
软件配置P0_7为高,实测还是低,像是IO口被钳位了去掉2530直接用高低电平接的的话是能够开关的
P0.7对vdd33加10K外部上拉试试。程序上P0.7设为开漏输出。
斷開 Q7 的 VDD33,等 CC2530 開機起來以後再給電看看。
能動作的話,表示 I/O 外部的電給得太早,電流倒灌造成 I/O 異常。
上個月我在新唐(Nuvoton)Cortex-M0 MCU 遇到過這種問題。
但是同样的电路,驱动5V小风扇是没问题的
换成继电器就over了
我只是看到 MCU 無法控制 GPIO 的現象,和我上個月遇到的問題還蠻像的。
有時候問題找不到原因時,先找到規律性,再回來推敲原因,這也是一種除錯的方式。
我认为Q7的1,2脚加个10K电阻为妙,我上次三极管是NPN的没加下拉电阻,直接通
在Q7的1、2脚加个上拉电阻钳位试试
P7/K2 是控制什麼東西?
你的繼電器接點沒保護電路,電流太大接點有可能會黏住。
但這個無法解釋 MCU GPIO P0_7 無法變高電平的問題。
Q7坏了?要不就是CC2530控制P0_7处问题,但是你改成高电平驱动 P0_7又能输出高电平啊,奇怪!
找到问题了,直接上图
問題如果是複製 P0_7 線段造成的,建議樓主更新 Allegro Hotfix。
印象中以前曾遇到過這種問題,複製線段時會連原來的屬性都複製過來,後來更新 Hotfix 之後就再也沒發生過。
