求供电切换电路
时间:10-02
整理:3721RD
点击:
求一个系统供电切换电路或方案:需满足电池供电与外部供电无缝切换;当无外部供电时采用电池供电,当外部电源接通时,切换为外部供电,怎么做到无缝切换? 求解求解,求电路和讲解。
小编 @小编
什么是无缝切换不懂,难不成会有线头?
电池和外部供电是多少伏,无缝也有一个时间范围吧。切换了以后是不是还存在给电池充电的功能,我觉得还是把自己的需求想清楚,描述清楚吧
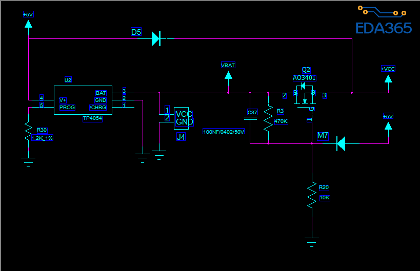
ok! 补充:外部12V供电,电池放电电压:3.7V~4.2V, 在切换至外部供电时,同时需要给电池充电;无缝切换(系统不断电,切换过程中需满足系统持续工作)
这个可以满足要求吧
供电切换

方法有多种,简单的就是用p-mosfet搭建。

详见 http://www.amobbs.com/thread-4517406-1-1.html
受教。
用不了
这种方式不错,不管怎么说得先把12V降到5V,但是单节锂电池充电最好用专门的充电管理芯片,比如TP4054
楼上正解,我也用的这种方法,只是Q2一个不行,得双MOS背靠背靠谱,不然VCC会反向经过Q2的体二极管通到VBAT一直给电池充电。
电池输出端加个二极管防止+5V电压反冲
需要充电吗
我那只是给了一个无缝切换的示意,事实上在我的应用中,锂电池充电管理我用的是CN3701,最大输入电压28V,所以直接用12V输入没有问题,充电电流我设的是1A(最大5A),Q2用的是P沟道MOSFET,不过方向和你的电路相反,这样就不会在有外电的时候对电池进行倒灌,R3要接在外电输入端,这样才能在有外电时关闭MOSFET-P.不过在后端还需要一级Buck/Boost变换器(升降压)以供后级使用。
