两路音频接通过一个功放来轮替播放,是选择混音,还是切换开关?
时间:10-02
整理:3721RD
点击:
两路音频接通过一个功放来播放,是选择混音,还是切换开关好?
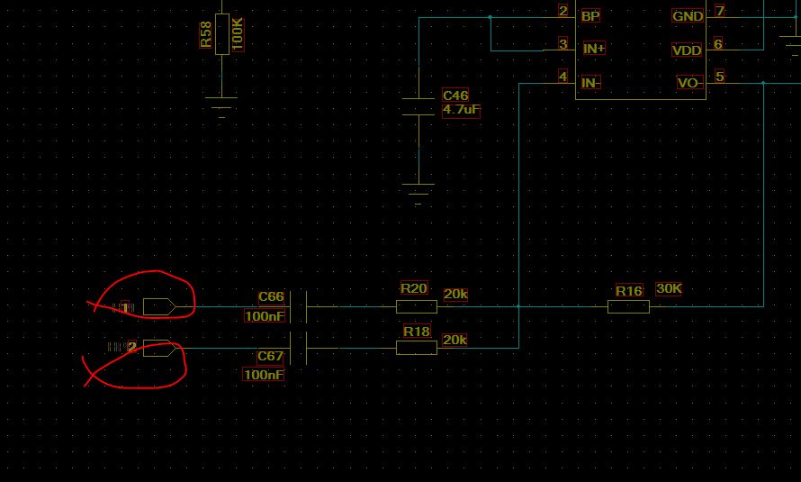
如图所示,两路音源进来,各串电容/电阻后合并的接法,是否有问题?
主要是IO口不够用了,想控制一个切换开关,心有余而力不足。
選擇混音!好處是左右聲道差很多的時候,播放的效果教佳。
如果只選其中一個聲道播放,另一個聲道放著不管就行。用模擬開關是想一下子播左聲道,一下子播右聲道,兩邊平衡一下嗎?
混音正常的应用
是有两个主控的音源。
加个运放隔离一下
这个要你实验一下,混音的缺点是会互相影响,比如另一个关闭时另一个打开会出现啪啪声音,信号地要是处理不好还会有底噪等,用开关就不怕有影响。 还有如果另一个音源关闭时,他输出是低阻对地,哪么他的耦合电容就会影响另一个音源的频响。 还是先
实验一下,没问题再用。
译码器(或者移位寄存器)+模拟开关,就没有IO口不够的说法吧
