求助:静电死机怎么破
有没有遇到过相同问题的大神。
靠近接口处适当的加上BAT54S.
能说的具体点吗?加在什么地方?
静电枪对着外壳螺丝孔打。
现在PCB板与外壳螺丝之间的连接电容,电阻,TVS都试过了,效果不是很明显。
- 外殼大地真的有接嗎?如果妳的電源適配器只有兩孔或是兩支腳,那是沒有大地的。
- 也可以試著把外殼的地和 PCB 的地接起來看看。
- 試著找找看靜電是從什麼地方影響到 PCBA 的。
当把我们的外壳和大地连的时候,静电是没有问题的。现在的问题是设计需求里提供的设备外壳结构图没有大地接线柱。
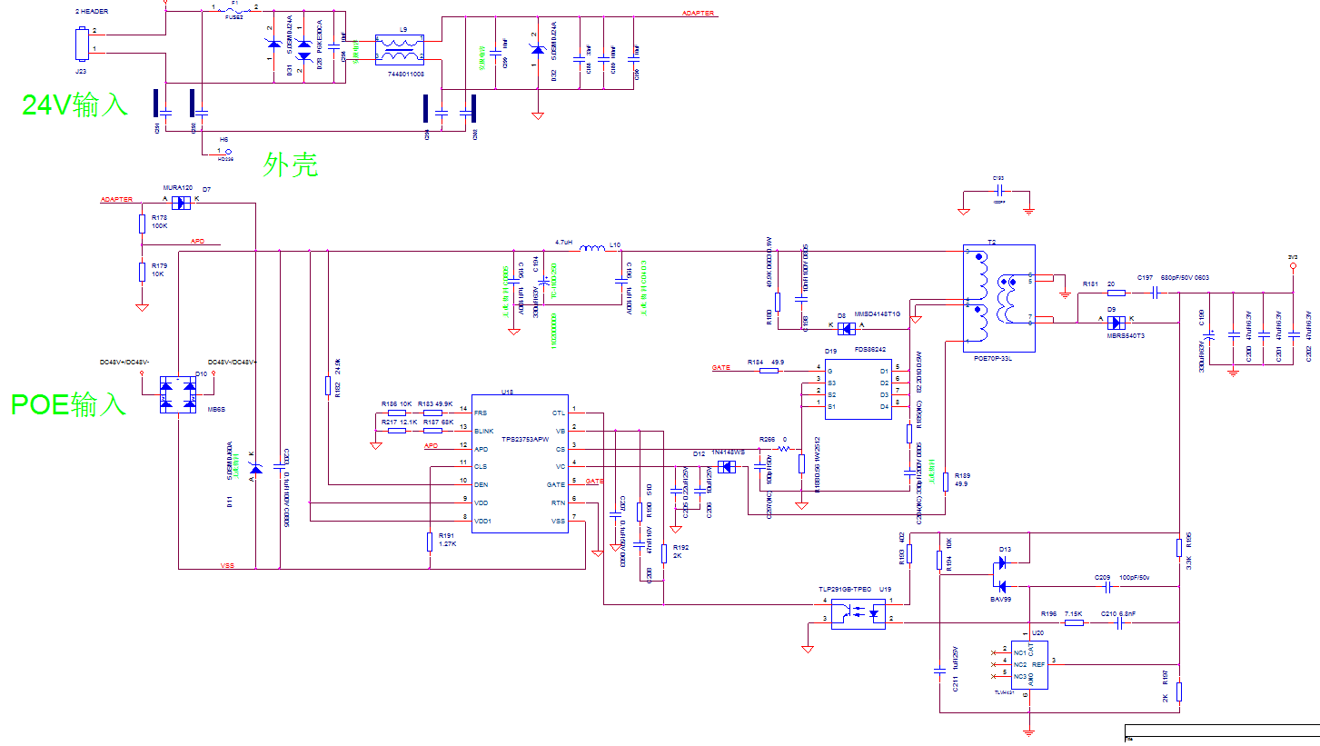
电源是用的是TI方案TPS23753,通过网线POE供电,或者24V外部供电;给我们的设备电源输入是没有大地引脚的。
现在正在做24V输入静电测试,poe还没开始弄。
走入死胡同了,不知道怎么解。
聽起來是打 24V 電源接口時軟件當掉,如果是這樣能否將電源接口,到 TPS23753 輸出,這段的原理圖貼出來?
靜電有可能從電源一路打到系統裏面去了,24V 電源輸入可以考慮加 TVS Diode 抑制。
但你之前不是說是打外殼的螺絲孔當掉的?PCB 上的螺絲孔有做成非導通孔(Non-PTH)嗎?
把問題再敘述得更清楚些,大家才有辦法幫你!
打静电分空气和接触两种,接触属于传导性骚扰,要么接地解决,要么做成非导通孔,另外PCBA应跟外壳有一定的距离的间隔!
退而求其次,加个看门狗至少能过C级
原理图,pcb如下
C:\Users\Administrator\Desktop\PCB.png
C:\Users\Administrator\Desktop\SCH.png
tvs是有的,型号P6KE30A;
PCB中安装孔做的是金属化,板中的不同地和安装孔是通过1nF/2KV电容连的;但是去掉电容打静电也不行。
所有器件离板边3mm。pcb板离结构件还有3~5mm。
我怎么看不到图片;重新上传


建议不改板的话,把螺丝孔用软塞塞上,令其气密;否则把PCB上的螺丝孔改成非镀通孔。
